Beschlussvorlage - 0959/2022
Grunddaten
- Betreff:
-
Sauberes und sicheres Hagenhier: Personelle und organisatorische Anpassungen der ordnungsbehördlichen Außendienste beim Fachbereich Öffentliche Sicherheit und Ordnung der Stadt Hagen zur Steigerung der Maßnahmen im Bereich Sicherheit und Stadtsauberkeit im Stadtgebiet
- Status:
- öffentlich (Vorlage abgeschlossen)
- Vorlageart:
- Beschlussvorlage
- Federführend:
- FB32 - Öffentliche Sicherheit und Ordnung
- Bearbeitung:
- Thomas Lichtenberg
- Beteiligt:
- FB11 - Personal und Organisation; FB20 - Finanzen und Controlling
Beratungsfolge
| Status | Datum | Gremium | Beschluss | NA |
|---|---|---|---|---|
|
●
Erledigt
|
|
Haupt- und Finanzausschuss
|
Entscheidung
|
|
|
|
01.12.2022
| |||
|
●
Erledigt
|
|
Rat der Stadt Hagen
|
Entscheidung
|
|
|
|
15.12.2022
|
Beschlussvorschlag
Der Rat begrüßt das Entwicklungskonzept für den Städtischen Ordnungsdienst als wichtigen und notwendigen Beitrag für mehr Sicherheit und Ordnung in der Stadt Hagen und kommt zu folgenden Beschlüssen:
1. Der Rat der Stadt Hagen beschließt die Aufstockung des Personals des Städtischen Ordnungsdienst beim Fachbereich Öffentliche Sicherheit und Ordnung um sechs auf insgesamt 24 Planstellen.
2. Der Rat der Stadt Hagen beschließt den Aufbau einer zentralen Koordinierungsstelle für die Außendienste des Fachbereichs Öffentliche Sicherheit und Ordnung mitsamt der Einrichtung von sechs Planstellen.
Sachverhalt
Begründung
zu 1.
Der Stadtordnungsdienst (SOD) führt konkrete Maßnahmen im Rahmen der unmittelbaren Gefahrenabwehr, u. a. auf Grundlage der Gebietsordnung, der Straßenreinigungssatzung sowie des Ordnungsbehördengesetzes (OBG NRW) durch. Die durch den Stadtordnungsdienst eingeleiteten Maßnahmen auf dem Gebiet des Polizei- und Ordnungsrechtes, des Verwaltungsverfahrens- sowie des Verwaltungsvollstreckungsrechtes wirken dabei aber auch präventiv. Dabei stellen sie erhöhte Anforderungen an das Tätigwerden der Ordnungsbehörde, da es u. a. auf das Vorhandensein einer ordnungspflichtigen Person nicht zwingend ankommt und die Eingriffe in die verfassungsrechtlich geschützten Grundrechte der Bürgerinnen und Bürger im Vergleich zu einem bloßen Ordnungswidrigkeitenverfahren oftmals erheblicher sind.
Beispielhaft sind als konkrete Maßnahmen des Stadtordnungsdienstes hier zu nennen:
- Absicherung von Gefahrenstellen im öffentlichen Verkehrsraum
- Einweisungen psychisch erkrankter Personen nach dem PsychKG
- Schutz von öffentlichen Veranstaltungen
- Evakuierungsmaßnahmen im Rahmen der Kampfmittelsondierung
- Einziehung von Führerscheinen
- Gewerbeüberprüfungen
- Unterbringung wohnungsloser Personen
- u. v. m.
Ordnungspolitisches Ziel sollte es aber auch sein, dass der SOD die von der Bürgerschaft und Politik gewünschte stärkere Präsenz vor Ort gewährleistet und eine systematische und nachhaltige Überwachung der Sauberkeit sowie des Winterdienstes sicherstellt.
Dazu gehören während der Vegetationszeit Kontrollen der Ritzenvegetation und des Wildwuchses, im Herbst der Gehwegreinigung und im Winter der Räumpflicht. Die Kontrollen werden nur dann ihre Wirkung zeigen, wenn sie regelmäßig, systematisch und nachhaltig und nicht bloß anlassbezogen erfolgen. Sauberkeit hat einen erheblichen Einfluss auf das subjektive Sicherheitsgefühl.
Gleiches gilt für eine Erhöhung von Präsenzkontrollen in Bereichen, in denen eine Häufung von Störern i. S. d. Gefahrenabwehr festzustellen ist, bspw. am Hauptbahnhof, in Altenhagen und Wehringhausen. Eine spürbare Erhöhung und Verstetigung der Präsenz würde nicht nur die Durchsetzung des Rechts bedeuten, sondern eine deutliche Verbesserung des subjektiven Sicherheitsgefühls der Bürgerschaft.
Bestimmten Fehlentwicklungen, wie aktuell dem zunehmend feststellbaren Schulabsentismus, könnte durch koordinierte, systematische und nachhaltige Maßnahmen in Kooperation mit dem Schulbereich und den Schulen eine höhere Bedeutung eingeräumt werden. Dies wäre auch ein starkes Signal an die ihren erzieherischen Pflichten nicht nachkommenden Eltern.
Zur Erreichung der o. g. Ziele ist der aktuelle Personalbestand nicht ausreichend. Will man den Themen Sicherheit und Stadtsauberkeit das nach aktueller Lage gebührende Gewicht verleihen und den Kontrolldruck entsprechend erhöhen, ohne die Sicherheit der MA dabei zu gefährden, ist eine Anhebung der Planstellen von derzeit 18 auf mindestens 24 VZÄ erforderlich.
Hierdurch wäre es möglich, alle vier SOD-Bezirke doppelt zu besetzen und sog. Ermittlungs- und Kontrollteams zu bilden. Für die Kontrollteams können dann im Rahmen der Einsatzplanung und -vorbereitung wöchentliche Schwerpunktkontrollen eingeplant werden, durch die sich der Kontrolldruck auch in Bezug auf die Stadtsauberkeit und vor allem die Reinigungspflichten von Grundstückseigentümerinnen und -eigentümern deutlich und unmittelbar erhöhen lässt.
Die Eintreffzeit könnte - auch im Sinne eines Versprechens an die Bürgerschaft - auf einen Standard von maximal 30 Minuten festgelegt werden.
Letztlich wäre durch die Einrichtung von reinen Kontrollteams auch eine Ausweitung der Dienstzeiten, hier vor allem in den neuralgischen Zeiten am Wochenende bis 01.00 Uhr (Ruhestörungen im Zusammenhang mit dem Beginn der nach dem Landesimmissionsschutzgesetz NRW geschützten Nachtruhe) möglich.
Ein Vergleich mit Städten Hagener Größenordnung unterstreicht das Entwicklungspotential mit Hinblick auf Einsatzstärke. So setzt der Kommunale Ordnungsdienst (KOD) der Stadt Hamm aktuell bereits 35 MA ein. Acht weitere MA sollen kurzfristig eingestellt werden. In Leverkusen beträgt die IST-Stärke des KOD 25 MA. Auch hier ist eine Ausweitung um zehn auf dann 35 MA geplant. Im Mittel bestehen die KOD in diesen beiden Städten demnach aktuell aus 12, zukünftig aus rd. 20 MA mehr im Vergleich zu Hagen. Die organisatorische Einbettung innerhalb der Behörde ist grundsätzlich mit der in Hagen vergleichbar, wobei hier festzuhalten bleibt, dass es neben dem Kommunalen Ordnungsdienst in anderen Kommunen auch durchaus noch einen reinen Ermittlungsdienst mit zusätzlichem Personal gibt. Die Ermittlungstätigkeiten sind beim Hagener SOD mit integriert.
zu 2.
Durch die Installation einer Zentralen Koordinierungsstelle (ZKS) beim Stadtordnungsdienst wird die Einsatzeffektivität und -effizient deutlich gesteigert, ein aus unserer Sicht fälliger Service für unsere Bürgerschaft etabliert und die Kooperation mit anderen Stellen und Behörden auf eine verlässliche Grundlage gestellt.
Im Einzelnen:
Beabsichtigt ist, die Dienstzeiten der ZKS den Dienstzeiten des SOD anzupassen und demnach in der Früh- sowie in der Spätschicht von Mo bis Sa zwischen 07.00 Uhr und 22.18 Uhr sowie am So von 09.00 - 17.18 Uhr dauerhaft zu besetzen. Hierdurch sollen die nachfolgend aufgeführten Ziele erreicht werden.
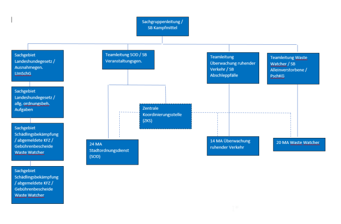
1. Einheitliche Leitung und Disponierung
Eine einheitliche Leitung und Disponierung gewährleistet einen ständigen Überblick über die personellen Ressourcen und deren zeitliche und örtliche Verfügbarkeit und erlaubt deren zielgerichtete Einteilung im Außendienst.

Abb. 1
2. Serviceverbesserung für Bürgerinnen und Bürger
Bürgerinnen und Bürger könnten Hinweise, Meldungen und Hilfeersuchen zu Mängeln, Belästigungen oder Gefahrenstellen direkt beim Ordnungsamt als originär zuständige Behörde platzieren. Alleine durch die bloße Annahme der Hilfeersuchen würde der Bürgerschaft das Gefühl der Sicherheit vermittelt.
Durch eine unverzügliche, einheitliche und zielgerichtete Disponierung des Außendienstes durch die ZKS könnte dem Bürger tagesaktuell in seinem Anliegen weitergeholfen werden bzw. wäre eine effektive Gefahrenabwehr oftmals überhaupt erst sichergestellt. Eine Eintreffzeit von 30 Minuten bei akuten Anliegen wäre gewährleistet.
Diese Aspekte hätten unmittelbaren Einfluss auf die Erhöhung des Sicherheitsgefühls bei den Hagenerinnen und Hagenern sowie das effektive Vorgehen im Rahmen der Gefahrenabwehr.
Der unhaltbare Zustand, dass sich Bürgerinnen und Bürger, wie aktuell erforderlich, zunächst an die Polizei oder die Feuerwehr wenden müssen, um das Ordnungsamt zu erreichen, würde der Vergangenheit angehören.
3. Kooperation mit benachbarten Behörden
Die Zusammenarbeit mit anderen Behörden und Dienststellen würde sich in wirksamer Weise verbessern. Hinweise und Meldungen, welche die originäre Zuständigkeit der Ordnungsbehörde betreffen, könnten eigenständig entgegengenommen werden und würden keine Kapazitäten mehr bei den Leitstellen anderer Behörden binden. Die Leitstellen der benachbarten Behörden hätten jederzeit einen zentralen Ansprechpartner. Eine technische Anbindung an dort bestehende Leitstellensysteme wäre denkbar. Sachverhalte könnten so systemimmanent transportiert werden. Doppelte Erfassungsarbeiten würden entfallen. Hierdurch freigesetzte Kapazitäten könnten genutzt werden, um den Tätigkeitsschwerpunkt in der Außendiensttätigkeit und somit unmittelbar das Sicherheitsgefühl der Bürgerinnen und Bürger in Hagen zu erhöhen. Eine Stellungnahme der Direktion Gefahrenabwehr- und Einsatz – Leitstelle – des Polizeipräsidenten Hagen, welche diese Einschätzung stützt, liegt vor. Eine gleichlautende Einschätzung hat der Leiter der Leitstelle des Amtes für Brand- und Katastrophenschutz der Stadt Hagen fernmündlich getroffen. Beide Stellungnahmen unterstützen die Umsetzung der Installation einer eigenen Koordinierungsstelle beim Ordnungsamt der Stadt Hagen. Im Übrigen hätte die Stadt Hagen mit einer solchen Koordinierungsstelle kein Alleinstellungsmerkmal, sondern würde mit Städten wie Hamm, Remscheid, Leverkusen oder Gießen endlich gleichziehen.
4. Standardisierte Fallbearbeitung
Die Möglichkeit fallbezogener Rückfragen bei der ZKS fördern eine gleichartige und nachvollziehbare Handlungsweise. Mit der ZKS würde eine Rückfallebene für Fachfragen der Außendienstkräfte geschaffen. Dieses System hat sich auch bei Polizei und Feuerwehr bewehrt.
.
5. Auskunftsstelle
Auch würde die ZKS als Auskunftsstelle für die Mitarbeiterinnen und Mitarbeiter im Außendienst dienen. Wichtige Abfragen wie Meldeauskünfte, die Klärung von Eigentumsverhältnissen, der Status von Kraftfahrzeugen, das Vorliegen von Erlaubnissen und Genehmigungen oder Hinweise zu Betroffenen ordnungsbehördlicher Maßnahmen (Wiederholungstäter, im Verhalten von Personen liegende Gefahren usw.) könnten bei der eigenen ZKS abgefragt werden. Ein Rückgriff auf die Leitstelle der Polizei oder der Feuerwehr wäre entbehrlich, was dort wiederum Kapazitäten zur Bewältigung der eigenen Aufgaben freigäbe, zumal für den SOD benötigte Informationen für seine Aufgabenwahrnehmung bei diesen Stellen in der Regel nicht vorhanden sind.
6. Arbeitssicherheit
Nicht zuletzt würde die Einrichtung einer ZKS zur Erhöhung der Sicherheit der im Außendienst eingesetzten MA beitragen. Durch maßnahmenunterstützende Tätigkeiten, welche eine ZKS übernehmen kann (wie bspw. die Erledigung der Fallanlage für die Außendienstmitarbeiter im Rahmen der Dokumentation), würde eine solche Aufgabe für die Außendienstkräfte entbehrlich. Die MA könnten ihre ganze Aufmerksamkeit auf die Durchführung der konkreten Maßnahme richten, z. B. auf die Absicherung der Maßnahme vor Gefahren z. B. des Straßenverkehrs, infolge von Dunkelheit oder des Verhaltens von Personen usw. Auch ist der Aspekt des Schutzes des eingesetzten Personals in Zeiten immer häufiger auftretender Widerstandshandlungen gegenüber Vollzugskräften besonders bedeutsam und im Rahmen der Fürsorgepflicht zwingend beachtenswert. Alleine im laufenden Jahr 2022 wurden bisher 24 Übergriffe auf MA des SOD registriert.
IV. Ausstattung der ZKS
1. Personelle Ausstattung
Es ist beabsichtigt, zwei Arbeitsplätze für die ZKS einzurichten. Ausgehend von einem Ausfallfaktor von 2,8 (zum Vergleich: Die Feuerwehr legt bei einem 24 Stundendienst und einer 7-Tage-Woche einen Ausfallsfaktor von 4,6 zugrunde) müssten 6 VZÄ geschaffen werden. Aus personalwirtschaftlicher Sicht sollten die Disponenten-Stellen mit erfahrenen MA aus dem Stadtordnungsdienst besetzt werden. Die dadurch freiwerdenden Stellen im Außendienst müssten dann entsprechend nachbesetzt werden.
2. Sachliche Ausstattung
Technisch wird der Aufbau einer Infrastruktur forciert, welche an das LTE-Netz angeschlossen ist. Als Vorbild gilt hier die Stadt Gelsenkirchen mit dem System der Fa. ICOM. Der Vorteil liegt in der Kompatibilität mit der bereits im Einsatz befindlichen Auftrags- und Meldungsmanagement-Software WiNAMM der Fa. Schelhorn. Benötigt werden aktuell:
41 Stck. Hybrid-Handfunkgeräte (für LTE-Netz und Betriebsfunk geeignet).
2 Stck. Mobilfunkgeräte (für LTE-Netz und Betriebsfunk geeignet).
Finanzielle Auswirkungen
Der mit dem Entwicklungskonzept des städtischen Ordnungsdienstes verbundene konsumtive Aufwand beläuft sich auf jährliche Personalkosten i. H. v. 600.000 € (ab 2023: 6 MA SOD + 6 MA ZKS) zzgl. eines Einmalaufwandes von 24.000 € (Dienstkleidung nur in 2023). Es ist von einer außerplanmäßigen Deckung im Jahr 2023 durch das hohe Bußgeldaufkommen im Bereich Verkehrsrecht auszugehen, welches bereits in 2022 anfällt, aber auch für das Jahr 2023 unterstellt werden kann. Ab 2024 sind die Personalkosten im Rahmen der Haushaltsplanung zu berücksichtigen. Darüber hinaus fließen 20 % der Kosten in den Gebührenhaushalt Abfallsammlung und -transport und generieren Erträge über das entsprechende Gebührenaufkommen.
Die investiven Auswirkungen belaufen sich auf 43.000 € (2023: Ausstattung mit Kommunikationsgeräten). Die Finanzierung der Mittel ist durch eine Ermächtigungsübertragung von nicht verwendeten Mitteln aus dem Jahr 2022 gegeben.
Inklusion von Menschen mit Behinderung
Belange von Menschen mit Behinderung | |
X | sind nicht betroffen |
Auswirkungen auf den Klimaschutz und die Klimafolgenanpassung
X | keine Auswirkungen (o) |
Finanzielle Auswirkungen
X | Es entstehen folgende Auswirkungen:
|
- Auswirkungen auf den Haushalt
Kurzbeschreibung:
Personal- und Sachkosten wie oben beschrieben |
1.1 Konsumtive Maßnahme in Euro
1. Sachkosten
Teilplan: | 1220 | Bezeichnung: | Öff. Sich., Verkehr, Bürgerdienste |
Auftrag: | 1.12.20.40 | Bezeichnung: | Öffentliche Sicherheit und Ordnung |
Kostenstelle: |
| Bezeichnung: |
|
Kostenart: |
| Bezeichnung: |
|
| 541600 | Bezeichnung: | Dienst- und Schutzkleidung |
| Kostenart | 2020 | 2021 | 2022 | 2023 | 2024 |
Ertrag (-) |
|
|
|
|
|
|
Aufwand (+) | 541600 |
|
|
| 24.000 |
|
Eigenanteil |
|
|
|
|
|
|
Bei steuerlichen Auswirkungen sind die Erträge und Aufwendungen unter Abzug von Vor-/Umsatzsteuer angegeben (netto).
1.1 Konsumtive Maßnahme in Euro
2. Personalkosten SOD
Teilplan: | 1220 | Bezeichnung: | Öff. Sich., Verkehr, Bürgerdienste |
Auftrag: |
| Bezeichnung: |
|
Kostenstelle: | 732030 | Bezeichnung: | Zentraler Außendienst |
Kostenart: |
| Bezeichnung: |
|
| 501200 | Bezeichnung: | Dienstaufwendungen tariflich Beschäftigte |
| Kostenart | 2020 | 2021 | 2022 | 2023 | 2024 |
Ertrag (-) |
|
|
|
|
|
|
Aufwand (+) | 501200 |
|
|
| 600.000 | 600.000 |
Eigenanteil |
|
|
|
|
|
|
Die o.g. Kostenstelle Zentraler Außendienst wird mit einem Anteil von 20 % über den Gebührenhaushalt „Abfallsammlung und -transport“ gedeckt.
Bei steuerlichen Auswirkungen sind die Erträge und Aufwendungen unter Abzug von Vor-/Umsatzsteuer angegeben (netto).
1.1 Konsumtive Maßnahme in Euro
3. Personalkosten WW
Die Personalkosten für die Aufstockung der WasteWatcher-Stellen sind der Vorlage des Fachbereiches 69 zu entnehmen.
Bei über- oder außerplanmäßigen Aufwendungen: Die Deckung erfolgt durch:
Teilplan: | 1220 | Bezeichnung: | Öff. Sich., Verkehr, Bürgerdienste |
Auftrag: | 1.12.20.42 | Bezeichnung: | Verkehrsrecht |
Kostenstelle: |
| Bezeichnung: |
|
| Kostenart | Bezeichnung | 2020 | 2021 | 2022 | 2023 |
Mehrertrag (-) | 456100 | Bußgelder |
|
|
| 624.000 |
Minderaufwand (+) |
|
|
|
|
|
|
1.2 Investive Maßnahme in Euro
Teilplan: | 1220 | Bezeichnung: | Öff. Sich., Verkehr, Bürgerdienste |
Finanzstelle: | 5.800315 | Bezeichnung: | Öffentliche Sicherheit und Ordnung |
Finanzposition: | 783100 | Bezeichnung: | Auszahlungen für den Erwerb von Vermögensgegenständen > 800 EUR |
Finanzposition
| Gesamt | 2020 | 2021 | 2022 | 2023 | 2024 |
Einzahlung (-) 6nnnnn |
|
|
|
|
|
|
Auszahlung (+) 783100 |
|
|
|
| 43.000 |
|
Eigenanteil |
|
|
|
| 43.000 |
|
Bei steuerlichen Auswirkungen sind die Einzahlungen und Auszahlungen unter Abzug von Vor-/Umsatzsteuer angegeben.
x | Die Finanzierung der in 2023 benötigten Mittel ist durch Ermächtigungsübertragungen aus dem Jahr 2022 sichergestellt. Die Ausgaben für die Anschaffung von Funkgeräten sind als Anschaffungs- und Herstellungskosten in der Bilanz zu aktivieren. Bei einer Nutzungsdauer von 8 Jahren ergibt sich eine jährliche Abschreibung von 5.375,00 Euro, welche einen Aufwand in der Ergebnisrechnung darstellt. |
| |
X | Pflichtaufgabe zur Erfüllung nach Weisung |
X | Pflichtaufgabe der Selbstverwaltung |
gez. | gez. |
Erik O. Schulz Oberbürgermeister | Sebastian Arlt Beigeordneter |
| gez. |
Bei finanziellen Auswirkungen: | Christoph Gerbersmann Erster Beigeordneter und Stadtkämmerer |
