Berichtsvorlage - 0265/2024
Grunddaten
- Betreff:
-
Sachstandsbericht zur aktuellen Rechtslage im Bereich Windenergieplanung
- Status:
- öffentlich (Vorlage abgeschlossen)
- Vorlageart:
- Berichtsvorlage
- Federführend:
- FB61 - Stadtentwicklung, -planung und Bauordnung
- Bearbeitung:
- Lina Kluge
- Beteiligt:
- FB69 - Umweltamt
Beratungsfolge
| Status | Datum | Gremium | Beschluss | NA |
|---|---|---|---|---|
|
●
Erledigt
|
|
Stadtentwicklungsausschuss
|
Entscheidung
|
|
|
|
14.03.2024
|
Sachverhalt
Kurzfassung
Diverse Gesetzesänderungen auf Bundes- und Landesebene haben zu einer neuen Rechtslage bei der planungsrechtlichen Zulässigkeit von Windenergieanlagen geführt. Zukünftig sollen in NRW in den Regionalplänen Windenergiebereiche als Vorranggebiete für Windenergie ausgewiesen werden. Bis dies erfolgt, wurde durch Erlass eine Übergangsregelung geschaffen, die unter bestimmten Voraussetzungen die Aussetzung von Genehmigungsverfahren ermöglicht. Eine kommunale Konzentrationszonenplanung mit Ausschlusswirkung ist zukünftig nicht mehr möglich.
Begründung
Hintergrund
Das Wind-an-Land-Gesetz ist am 01.02.2023 in Kraft getreten. Durch das Wind-an-Land-Gesetz wurde das Windenergieflächenbedarfsgesetz (WindBG) eingeführt und das Baugesetzbuch (BauGB) sowie das Raumordnungsgesetz (ROG) geändert.
Wesentliche Inhalte des WindBG und Auswirkungen in NRW
Das WindBG fordert die Sicherung weiterer Flächen für Windenergie in Deutschland und damit die Förderung des Ausbaus der Windenergie an Land. Dabei werden für die Bundesländer verbindliche Flächenziele, sogenannte Flächenbeitragswerte, festgelegt, die zu bestimmten Stichtagen zu erreichen sind. NRW muss bis zum 31.12.2027 1,1 % der Landesfläche für Windenergie sichern. Bis zum 31.12.2032 müssen 1,8 % der Landesfläche d.h. ca. 61.400 ha gesichert werden.
Die Bundesländer können eigenständig festlegen, auf welcher Ebene sie die Flächen für die Windenergie ausweisen. Um die Flächenziele des WindBG in NRW umzusetzen hat die Landesregierung beschlossen den Landesentwicklungsplan (LEP) zu ändern. Der Abschluss des LEP-Änderungsverfahrens wird für Frühjahr 2024 erwartet.
Vorgaben der Landesplanung
Die Änderung des LEP sieht vor, dass in NRW zukünftig 1,8 % der Landesfläche als Vorranggebiete für die Windenergie (Windenergiebereiche) festzulegen sind. Die Festlegung der Windenergiebereiche soll in den Regionalplänen erfolgen. Im LEP werden die Flächenbeitragswerte auf die Planungsregionen umgelegt. Für die Planungsregion des Regionalverbandes Ruhr müssen min. 2.036 ha als Windenergiebereiche festgelegt werden. Bei der Umlegung der Flächenbeitragswerte auf die Planungsregionen wurden u.a. die naturräumlichen, siedlungsstrukturellen und windenergietechnischen Gegebenheiten berücksichtigt.
Die Windenergiebereiche sind in den Regionalplänen als Rotor-außerhalb-Flächen festzulegen. Das bedeutet, dass die Rotorblätter auch außerhalb des Windenergiebereichs liegen dürfen. Lediglich der Mast muss innerhalb des Windenergiebereichs platziert sein. Es sind ferner keine Festlegungen zu Höhenbeschränkungen für Windenergiebereiche möglich.
Zukünftig ist die Inanspruchnahme von regionalplanerisch festgelegten Waldbereichen für Windenergie möglich, sofern es sich um Nadelwald handelt. Ausgenommen davon ist Nadelwald in Naturschutzgebieten, Nationalparks, Nationalen Naturmonumenten, Naturwaldzellen sowie Natura 2000-Gebieten. Darüber hinaus dürfen Vorranggebiete für die Windenergienutzung zukünftig auch in Bereichen für den Schutz der Natur festgelegt werden, soweit es sich dabei nicht um Natura 2000-Gebiete, Naturschutzgebiete, Nationale Naturmonumente oder Nationalparke handelt. Ferner ist in Industrie- und Gewerbegebieten die Inanspruchnahme von geeigneten Flächen (z.B. Abstandsflächen, Restflächen) für die Windenergienutzung zu prüfen. Dabei ist die Windenergienutzung als eine arrondierende, den anderen gewerblichen und industriellen Nutzungen untergeordnete Nutzung zu ermöglichen.
Umsetzung in der Regionalplanung
Die Regionalplanungsbehörden sollen geeignete Windenergiestandorte und geeigneten Windenergieplanungen der Kommunen bei der Aufstellung ihrer der Regionalpläne berücksichtigen. Geeignet sind bestehende Standorte und kommunale Planungen in der Regel dann, wenn sie dauerhaft (d.h. auch bei technologischen Entwicklungen hin zu größeren Anlagen) zur Windenergienutzung zur Verfügung stehen.
Eine kommunale Windenergieplanung konnte in Hagen bekanntlich nicht zu Ende geführt werden (DS 0686/2021). Die 55. Änderung des Flächennutzungsplanes befindet sich aufgrund der gerichtlich festgestellten Unwirksamkeit im Aufhebungsverfahren (DS. 0685/2021). Aktuell werden auf dem Stadtgebiet Hagen zehn immissionsschutzrechtlich genehmigungsbedürftige Windenergieanlagen betrieben (davon vier für Rückbau vorgesehen). Darüber hinaus liegen für elf Standorte BImSchG-Genehmigungen vor. Im immissionsschutzrechtlichen Genehmigungsverfahren befinden sich ferner drei Windenergieanlagen (s. Anlage 1). Inwiefern diese Standorte geeignet sind, um sie bei der Regionalplanaufstellung zu berücksichtigen muss noch geprüft werden.
Die einzelnen Kommunen sollen möglichst nicht mit mehr als 15 % ihrer Fläche in die regionalplanerischen Windenergiebereiche einbezogen werden. 15 % wären in Hagen 2.410 ha und damit mehr als im gesamten Bereich des RVR festgelegt werden müssen.
Die Regionalplanverfahren zur Festlegung von Windenergiebereichen sollen parallel zur Änderung des LEP durchgeführt werden. Dabei soll die Durchführung des Beteiligungsverfahrens nach 9 Abs. 2 ROG bereits 2024 abgeschlossen sein, sodass die Rechtsfolgen des § 245e Abs. 4 BauGB eintreten. § 245e Abs. 4 BauGB ermöglicht die frühzeitige Zulassung von Vorhaben, während des Aufstellungsverfahrens. Voraussetzung ist eine „gewisse Planreife“, die durch die Durchführung einer Beteiligung und die Annahme, dass das Vorhaben den künftigen Ausweisungen des Plans entspricht, gegeben ist.
Der endgültige Abschluss der Regionalplanverfahren zur Festlegung der Windenergiebereiche soll laut LEP bereits 2025 erfolgen. Damit werden die Bundesfristen aus dem WindBG deutlich (zwei bzw. sieben Jahre) unterschritten.
Durch die Landesplanungsbehörde ist alle fünf Jahre ein Monitoring der festgelegten Windenergiebereiche durchzuführen, um die Nutzbarkeit der Flächen langfristig sicherzustellen.
Der RVR ist aktuell dabei die Regionalplanänderung zu den Windenergiebereichen vorzubereiten. Eine detaillierte Zeitplanung ist bisher nicht bekannt. Eine Beteiligung der Stadt Hagen am Verfahren wird erfolgen.
Regelungen für den Übergangszeitraum bis zum Inkrafttreten der angepassten Regionalpläne
Bis zum Inkrafttreten der angepassten Regionalpläne schafft die Änderung des LEP zudem eine Regelung für den Übergangszeitraum. Diese wurde im September 2023 durch den Erlass zur Lenkung des Windenergieausbaus in der Übergangszeit konkretisiert.
Grundsätzlich soll der Zubau von Windenergie in NRW in der Übergangszeit nur in einem räumlich definierten Flächenkorridor erfolgen. Der Flächenkorridor besteht aus
1. den in den Regionalplanentwürfen vorgesehenen Flächen,
2. den Kernpotenzialflächen und
3. den kommunal gesicherten Flächen für die Windenergie.
Damit es sich um die im Planentwurf vorgesehene Flächen handelt, muss eine „gewisse Planreife“ vorliegen (s.o.), zudem ist ein Beschluss des Regionalplanungsträgers zu Konzeption und räumlich bestimmten Flächen erforderlich.
Soweit solche Planentwürfe nicht vorliegen, sind die Kernpotenzialflächen für den Windenergieausbau zu nutzen. Diese Kernpotenzialflächen wurden durch die Landesplanung auf Grundlage einer Flächenanalyse des LANUV identifiziert. Es handelt sich um die größten zusammenhängenden Windenergiepotenziale je Planungsregion, bei denen davon auszugehen ist, dass sie in die Plankonzepte der regionalen Planungsträger übernommen werden. Im Bereich der Planungsregion Ruhr sind dies nur Flächen im Kreis Recklinghausen und im Kreis Unna.
Außerhalb der o. g. drei Flächenkategorien widerspricht der Zubau in der Übergangszeit dem Steuerungsziel, soweit dieses nicht anderweitig (z.B. durch Erteilung des gemeindlichen Einvernehmens) gewahrt ist.
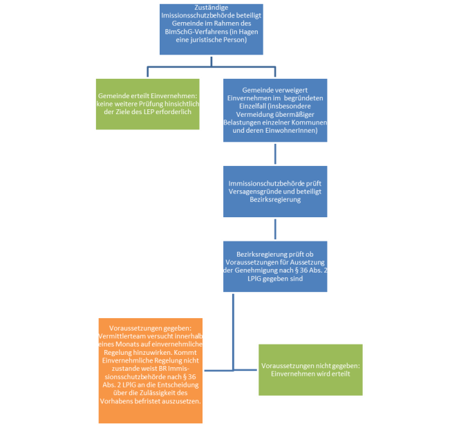
Einem raumbedeutsamen Anlagenzubau außerhalb der drei vorbezeichneten Gebietskategorien soll während des Übergangszeitraums im begründeten Einzelfall jeweils mit Maßnahmen des Raumordnungsrechts (§ 12 des Raumordnungsgesetzes, § 36 Landesplanungsgesetzes Nordrhein-Westfalen) begegnet werden. Konkret bedeutet dies, dass die befristete Aussetzung des Genehmigungsverfahrens für Windkraftanlagen (WKA) bis zur Erreichung der Flächenbeitragswerte der Planungsregion möglich ist. Die Entscheidung über die Aussetzung des Genehmigungsverfahrens wird durch die Landesplanungsbehörde in Abstimmung mit der zuständigen Bezirksregierung getroffen. Es handelt sich um eine Ermessensentscheidung.
Dabei konkretisiert der Erlass zur Lenkung des Windenergieausbaus in der Übergangszeit vom 21.09.2023 das Vorgehen gem. § 36 LPlG NRW wie folgt:

Stichtag für die Anwendung der Aussetzung von Genehmigungsverfahren für WKA ist i.d.R. das Vorliegen der vollständigen Genehmigungsunterlagen am 06.06.2023. Die Aussetzung der Entscheidung ist beim Repowering von WKA unter den Voraussetzungen des § 245e Abs: 3 BauGB nicht möglich.
Zum aktuellen Zeitpunkt wird für keine der auf Hagener Stadtgebiet im Genehmigungsverfahren befindlichen Anlagen die Voraussetzung für die Aussetzung des Genehmigungsverfahrens gesehen. Zwei Anlagen im Bereich Kuhweide befinden sich in einem Bereich der im Rahmen der Konzentrationszonenplanung der Stadt Hagen als potentielle Konzentrationszone ermittelt wurde. Der im Rahmen der Artenschutzprüfung zur damaligen Konzentrationszonenplanung festgestellte Uhu stellt in der Prüfung der Einzelstandorte keinen entgegenstehenden Belang dar. Es lassen sich somit keine planerischen Gründe vorbringen, um eine Aussetzung des Genehmigungsverfahrens zu begründen. Bei der Anlage im Bereich Stube handelt es sich ferner um eine Repoweringanlage, sodass ein Aussetzen der Genehmigung rechtlich nicht möglich ist.
Wesentliche Änderungen des BauGB
Im Rahmen der Änderung des BauGB wurde die Konzentrationszonenplanung mit Ausschlusswirkung für WKA abgeschafft. Außerhalb von Vorranggebieten für Windenergie/Windenergiebereichen sind WKA nach Feststellung der Erreichung der Flächenbeitragswerte als sonstige Vorhaben nach § 35 Abs. 2 BauGB zu bewerten. Innerhalb von Vorranggebieten für Windenergie/Windenergiebereichen sind WKA nach § 35 Abs. 1 Nr. 5 BauGB wie gehabt privilegiert. Eine kommunale Windenergieplanung ist zur Erweiterung der privilegierten Flächenkulisse möglich (§ 249 Abs. 4 BauGB). Repoweringvorhaben sind bis zum Ablauf des Jahres 2030 auch außerhalb von Windenergiebereichen privilegiert (§ 249 Abs. 3 BauGB).
In § 249 Abs. 9 BauGB ist weiterhin eine Länderöffnungsklausel für landesgesetzliche Mindestabstände von höchstens 1.000 Metern zwischen privilegierten WKA und baulichen Nutzungen zu Wohnzwecken enthalten. In NRW wurde die Mindestabstandsregelung bereits Mitte 2023 wieder abgeschafft.
Zusammenfassung
Zum aktuellen Zeitprunkt sind WKA weiterhin im gesamten Stadtgebiet als privilegierte Vorhaben nach § 35 Abs. 1 BauGB zu bewerten. Im Rahmen des Genehmigungsverfahrens nach BImSchG besteht im begründeten Einzelfall die Möglichkeit das Verfahren nach § 36 LPlG NRW aussetzen zu lassen. Eine Prüfung ob Aussetzungsgründe vorliegen erfolgt durch die Verwaltung.
Sobald der RVR über den Regionalplan Ruhr Windenergiebereiche im erforderlichen Umfang festgelegt hat sind WKA nur noch in diesen als privilegierte Vorhaben zulässig. Außerhalb der Windenergiebereiche sind WKA als sonstige Vorhaben nach § 35 Abs. 2 BauGB zu bewerten.
Es besteht die Möglichkeit die Flächenkulisse in der WKA privilegiert sind durch eine kommunale Windenergieplanung zu erweitern.
Inklusion von Menschen mit Behinderung
Belange von Menschen mit Behinderung (Bitte ankreuzen und Teile, die nicht benötigt werden löschen.)
| |
x | sind nicht betroffen |
Auswirkungen auf den Klimaschutz und die Klimafolgenanpassung
(Bitte ankreuzen und Teile, die nicht benötigt werden löschen.)
x | keine Auswirkungen (o) |
Anlagen
| Nr. | Name | Original | Status | Größe | |
|---|---|---|---|---|---|
|
1
|
(wie Dokument)
|
674,1 kB
|
